首页 >> 舞蹈测评 >>舞蹈教育 >> 2020年中国舞蹈教育行业发展现状及趋势分析
详细内容

2020年中国舞蹈教育行业发展现状及趋势分析

一、舞蹈教育定义及分类

1、舞蹈是一种以人体动作为“语言”的艺术形式,舞蹈艺术是一个国家、一个民族文化的组成部分,又是技艺性很强的表演艺术。舞蹈教育与美术教育、音乐教育并列为素质教育三巨头,共同占据主要市场份额。

2、以培训目的分类,舞蹈教育分为兴趣培养类和艺考培训类。其中兴趣培养占整个市场的75%。以年龄层次分类,舞蹈教育分为成人舞蹈培训和少儿舞蹈教育,少儿舞蹈教育占据主流市场。

少儿舞蹈教育是一种基础和素质教育的手段,其特点是边唱边跳,用肢体语言来进行描述,形象直观,容易被孩子理解与接受。少儿舞蹈对儿童智力的开发、审美能力的提高、身心健康的发展等具有重要意义。

以前,少儿舞蹈教育多为民族舞,近年来,北京、上海等一线城市率先引进了街舞、体育舞蹈、肚皮舞等多种新兴舞蹈。如今,少儿舞蹈教育舞种十分丰富,包含爵士舞、拉丁舞、摩登舞、中国舞、现代舞、街舞、民间舞等,更能满足少儿的不同兴趣。

二、舞蹈教育市场规模

我国舞蹈市场适龄人口基础大,2019年我国3-18 岁的舞蹈教育适龄人口约2.6亿人。尽管受新生人口增长率下降影响,预计到2025年仍将有2.52亿适龄人口。

与此同时,舞蹈教育市场的客单价也呈稳定增长态势,兴趣类舞蹈学生客单价可达2400元/年,再以5.83%的舞蹈通识教育渗透率估算,2019年我国舞蹈教育市场规模约为360亿元。

三、舞蹈教育市场发展驱动力

舞蹈教育市场的发展主要有五大驱动因素:政策利好,消费升级,家长教育意识提高,资本关注及技术的成熟。

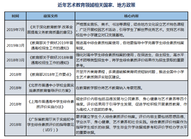
1、综合素质评价体系逐步建立,政策长期利好艺术教育

1)近年来,国家政策由升学时的直接加分向纳入综合素质评价体系的方式转变

自2013年以来,国家关于进一步推进在校学生艺术素质测评、加强学校美育工作、支持和鼓励民办教育等政策相继出台,强调美育和艺术教育应在课内教育中占据一定比重。

地方性综合素质评价体系逐步建立,明确可作为学校招生的依据。教育部提出“到2020年左右,要初步形成基于初中学业水平考试成绩、结合综合素质评价的高中阶段学校考试招生录取模式”。

2)过去五年来,高考对艺术生的招考比率一直在提升,目前已超过10%,对艺术特长生的加分政策逐步培育了市场对艺术教育的需求。

2、家长教育意识提高,消费升级支撑艺术教育市场,少儿舞蹈培训占少儿艺术培训市场31%

新一代家长教育意识提高,更加注重寓教于乐,提升孩子兴趣的培养方式。家长对孩子能力培养的诉求直接影响素质教育培训市场的赛道热度,艺术教育排在家长选报素质教育项目的最前列,占比65%。

同时,经济发展推动消费结构不断优化,消费升级持续拉动艺术教育需求。目前,我国少儿艺术培训的市场格局上,舞蹈培训和音乐培训占据前二,市场份额均突破30%,美术培训排名第三,占25%左右。

3、资本入局推动舞蹈教育企业快速做大做强

舞蹈教育行业覆盖群体较大,市场空间巨大,存在较大蓝海,好的服务与解决方案必然带来大的回报,因此行业也越来越受到资本的重视。

近两年来,赛道投融资量大幅提升,糖豆广场舞、SINOSTAGE舞邦、纽约国际儿童俱乐部、DANCEA、T台之星等多家舞蹈教育培训机构都受到了投资机构的青睐,包括腾讯、IDG资本、顺为资本、GGV纪源资本、瑞思学科英语、达晨创投等纷纷投注舞蹈教育这一细分赛道。

教育与资本融合是素质教育的长期大趋势,资本注入有利于机构加大教育科技投入,提高产品服务质量和标准化进程,增强师资、研发教学、品牌、运营管理等方面的竞争力,构建核心壁垒加深护城河,实现规模化发展和对外扩张。

4、技术的成熟推动在线模式,为舞蹈教育行业注入了活力

目前舞蹈教育的主要教学场景依旧在线下,主流机构通过直营和加盟模式进行全国扩张。但随着互联网趋势不断加深,已有不少舞蹈教育企业结合线上,通过在线直播、双师课堂等技术手段实现O2O的教育形式,提升企业拓展可能性。

目前,舞蹈线上教育主要包括舞蹈教学视频平台、舞蹈爱好者社区、内容付费SaaS技术服务商及内容提供商(舞蹈教培机构、企业及舞蹈教师)等。

此外,非常多中小型舞蹈教育培训机构,因为组建开发团队成本相对大,管理难,则选择合作第三方技术服务商,搭建属于自己的在线教育平台。目前比较知名的线上教育SaaS技术服务商创客匠人,帮助培训机构在自己的微信公众号上搭建知识店铺,利用在线直播、录播课、社群等模式,线上线下结合,同时还打通APP、pc网校、小程序等全网打通,形成私域流量,实现了快速发展。例如:舞瑜伦比名师课堂,短时间内竟然累计学员超40万,这是线下培训机构不敢想象的数字。

四、舞蹈教育机构布局特点

1、舞蹈教育行业竞争格局高度分散

2、区域化竞争格局显著,多个“小而美”的龙头并存

截止2019 年8 月,我国各品牌舞蹈培训机构共有线下网点38,986 个,其中少儿舞蹈培训机构3590家。小天鹅艺术中心、Isee 灰姑娘、红舞鞋是市场规模较大的3 家线下舞蹈培训企业,其线下教学网点合计约488家,但也仅占总数的1.25%。

舞蹈教育行业尚无全国性的龙头机构,整个行业呈现出高度分散的区域化市场格局。比如某艺术中心,其68 家直营网点全部位于总部南京,外省则通过加盟和双师模式进行输出;而作为加盟品牌的某某,其100 家线下教学点中有80 家位于北京。此外,包括SPEED、CASTER、舞邦等舞蹈教育培训机构均为区域性品牌。

五、舞蹈教育行业用户分析

1、舞蹈培训机构所面对的家长超九成为母亲群体,超七成为80/95后

数据显示,目前舞蹈培训机构所面对的家长用户95.1%是母亲群体,80后和95后的用户占比74.5%,学历多数在本科及以上,家庭收入近半数可达到20万以上,职业排名前三位分别为教育工作、企业中高层和专业人员。

2、70%以上家长认为学舞最佳年龄是4岁前,“考级”不再是刚需

数据显示,70%以上的家长认为4岁以前是孩子开始学习舞蹈的最佳年龄,舞蹈启蒙课越来越受到重视。年龄的下移,让更多的家长为孩子选择舞蹈的时候并不是为了考级、升学,而是尊重孩子的喜好,进行舞蹈兴趣的培养。

3、65.6%家长看重机构是否可推荐演出机会

65.6%的家长能够推荐舞蹈演出机会,机构提供高起点、高曝光的演出平台对学龄前家长更有吸引力。

4、家长对于舞蹈培训机构的认知主要依托熟人圈子的传播和推荐

在舞蹈培训机构的选择上,62.7%家长通过亲朋好友推荐,28.6%家长则是在朋友圈看到宣传。机构在运营上,除了关注“拉新”之外,还要注重“留存”,利用优质客户资源在熟人圈子做口碑宣传尤为重要。

5、家长选择舞蹈培训机构时,最为关注师资专业性、安全性和课程与孩子的匹配度三方面。

六、舞蹈教育行业发展趋势:互联网赋能企业加速规模化扩张

1、线下:“直营+加盟”联合扩张,线上:SaaS技术服务商赋能线下教育企业,线上线下结合模式将成未来发展方向

舞蹈教育的特性决定线下仍是主流教学模式,直营、加盟是过往主要的线下扩张模式。与此同时,随着互联网趋势的加速,企业也在逐步探索互联网为线下舞蹈教育赋能的模式,通过搭建在线平台,打通线上线下延伸服务将成为舞蹈教育企业未来的发展方向。

一方面,有利于提高师资利用率,克服舞蹈教育师资紧缺的痛点,改善企业经营效率;另一方面,也可以加快拓张速度,以较轻的模式将企业品牌输送到更广泛的地区,拓宽企业运营边界,实现跨区域扩张,同时保证加盟商的师资和课程质量,降低师资培训难度和成本。

2、单品类舞蹈教育跨界发展打造立体品牌,构建竞争壁垒是长期大趋势

多品类发展可重复利用企业已有用户流量池,以加速规模化。多品类的发展过程中,企业原有品牌优势所积累的流量池可被重复利用以加速规模化,提升企业的营销效率。

家长通常会选择1-3种素质教育品类,单品类舞蹈教育企业跨界发展,打造立体品牌是当前构建壁垒的可选路径之一。

3、市场将向三四线城市下沉

一线城市对于舞蹈教育市场的竞争较为激烈,且大多企业都已经逐步完成一线城市的布局,随着中小城市需求的提升以及企业自身的战略规划,向中小城市下沉将成为该赛道未来的一个发展趋势。

4、竞争格局分散,优质品牌转型平台化,整合B端市场或有新机遇

舞蹈教育行业受碍于师资、管理水平、场地等问题呈现区域化竞争格局,区域头部品牌多发展历史悠久,具备强教研能力、师资水平,在管理能力方面也可以支持一定的规模化。

整个市场存在大量小而散的机构,优质品牌可通过平台化运营,借力内容付费SaaS服务商等互联网工具实现线上线下双向赋能,对外输出课程体系、师资体系、管理体系等,整合B端市场,实现“轻”扩张,也能带来新的发展机遇。


seo seo